ЖК Коцюбинский | Коцюбинское, ул. Пономарева, 26
| Застройщик | Аверс-Сити |
| Сдача ЖК | 2011 г. |
| Планировки |
| 65/30% | ||
| 40/18% | ||
| 81/37% | ||
| 18/8% | ||
| 16/7% |

Цитата "Инвестор 15448":Это главный пост всей ветки!!!! Собрано всё в одном месте про всем известных "борцов за правду и свое непосильно нажитое".
Я в шоке, что мы пережили, даже не догадываясь об этом! Это даже тяжело придумать.
Качайте, пока висит! Опять ведь "обидевшиеся" снимут...
//www.antiraider.ua/ucp_mod_conflict_sho w_40.html
22 сентября по некоему заявлению Главное следственное управление МВД Украины возбуждает уголовное дела №24-271, которым накладывает запрет на отчуждение всех объектов недвижимости, расположенных по ул. Пономарьова 26. Этот запрет юридически блокирует процесс передачи квартир инвесторам комплекса.
Хроника событий подчеркивает ЗАПЛАНИРОВАННОСТЬ ДЕЙСТВИЙ(КАК ПОМНЕ ВАРИАНТ А)КОНФЕРЕНЦИЯ -НЕ УДАЛСЯ, ТО ПОШЛИ ПЛАНОМ Б) СЛОЖИВШИЙСЯ АРЕСТ)
МОЛОДЦЫ!!!! ГОРЖУСЬ СОСЕДЯМИ!!!! ВИТА, А ВЫ ЕЩЕ ТУТ ВСЕМ ЖАРИЛИ!!!! НУЖНА ПОМОЩЬ-ПИШИТЕ В ЛИЧКУ!!!!

В прошлом году Надра банк позывался к РСИ по поводу банкротства и кредитов. На тот момент там на руководящей должности работал человек, который в свое время написал то ли заявление, то ли иск к застройщику. Бумага пролежала больше года, человек писавший ее, в банке не работет. И господин К. решил воспользоваться заявлением. Договорился или уговорил тупем дезинформирования, незнаю как, органов управления МВД, чтобы те открыли уголовное дело и наложили запрет на отчуждение всех обьектов недвижимости на время расследования угол. дела, потому, что якобы есть махинации и двойные продажи. И все это втихаря. Аверсы узнали это уже от инвесторов. Вот такие подвохи инвесторам!, не только аверсам, делает этот крендель! И после этого он называет себя борцом за справедливость и интересы инвесторов? Человек действует не сам от себя, а всегда через третьих лиц, некоторые из них даже об этом может и не знают.
Ряд инвесторов уже написали заявления в ген. прокуратуру. Надо еще писать! Надо писать и тем инвесторам, которые уже получили квартиры, запрет наложен незаконно. будем надеяться, что в скором времени вопрос решиться.
Уверена, что вот-вот "снимут" с сайта!!! Что смогла - скопировала, но тут, канечно, красивее и понятней:
//www.antiraider.ua/ucp_mod_conflict_pag e_136.html
Преступные схемы
Фрагмент инвестиционной деятельность ООО «УНР ПИБ»
![]()
1. – Кредисов В.А. приводит к ООО «Региональные строительные инвестиции» «новую строительную компанию», в числе собственников которой он и еще один очень уважаемый человек - «высокий чин» из МинРегионБуда. Если ООО «УНР ПИБ» не дадут «хорошо заработать» на строительстве комплекса – будут проблемы, дома никогда не будут введены в эксплуатацию.
2. – ООО «РСИ» подтверждает ООО «Экологические системы» (Генподрядчик строительства) так называемую «необходимость привлечения» к работам именно этой компании.
3. – Заключение договора между Генподрядчиком строительства и «новым субподрядчиком» - ООО «УНР ПИБ», на протяжении периода март-июнь 2010 года оплата за работы (от Генподрядчика на счет ООО «УНР ПИБ») - около 14 млн.гривень.
4. – ООО «УНР ПИБ» решало «приобрести» квартиры в комплексе! С марта по июнь (странное совпадение дат…) заключаются предварительные договора между ООО «РСИ» и ООО «УНР ПИБ» и будущий покупатель «оплачивает» будущие квартиры (еще одно совпадение – именно 14 млн.грн…).
5. - На естественный вопрос обеспокоенного Застройщика: вы наши деньги потратили на квартиры, а как вы будете осуществлять строительные работы? Директор компании «УНР ПИБ» г-н Проститов уверенно, при активно поддержке «сособственника» компании г-на Кредисова, заверил Генподрядчика и Заказчика (ООО «РСИ»), мы все работы осуществим за свой счет. У нас еще есть ресурсы. Работы будет производить наша «дружественная» компания «АРМИС». От начала и до конца. Вот тут договор с этой компанией. Мы все ей оплатим, а она все выполнит. Гарантируем. А вы не переживайте: вы нам не отдадите квартиры пока мы не сделаем работы.
6. - ООО «АРМИС» выполняет работы (как может, как хочет). После «выхода» Кредисова В.А. из состава собственников ООО «АВЕРС-СИТИ» становится понятно: работы не выполнятся НИКОГДА. ООО «АРМИС» подтвердило, что денег от ООО «УНР ПИБ» на осуществление работ не получало НИ КОПЕЙКИ. Компания «УНР ПИБ» «рассчиталась» за работы, которые нужно выполнить, векселями, гарантируя, что будет постепенно векселя выкупать.
7. – «Вступление» правоохранительных органов. Возбуждено уголовное дело по факту фиктивного предпринимательства. Директор «АРМИС» находится в СИЗО.
8. - Работы, которые необходимо выполнять, частично финансировались за счет ООО «РСИ». Арбитражный управляющий ООО «РСИ», в августе 2010 года направил в адрес ООО «УНР ПИБ» официальное письмо о том, что предварительные договора расторгнуты, обязательства по ним выполнятся не будут, предложил ООО «УНР ПИБ» обратиться в суд. Письмо вернулось «в связи с отсутствием компании по мету ее регистрации.
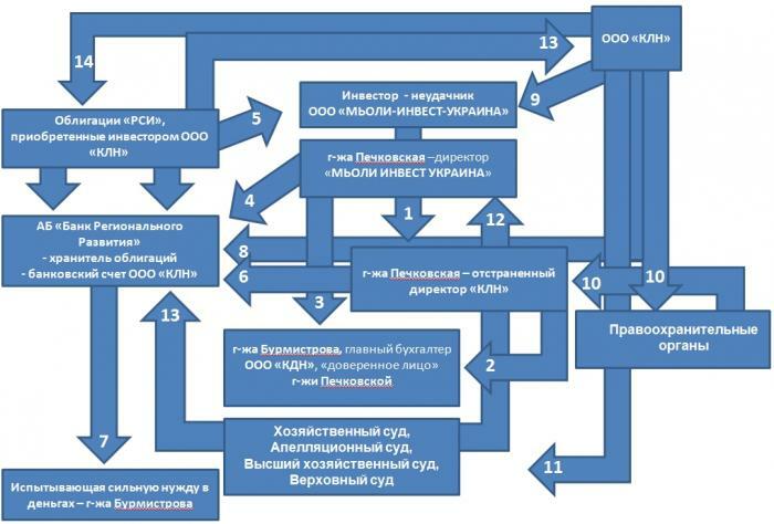
Одна из схем „инвестиционной деятельности” с активами инвестора–собственника облигаций РСИ, который хранил законно купленные облигаци и денежные средства в АБ „Банк Регионального Развития”.
![]()
1. – Директор ООО „Мьоли-Инвест-Украина” – г-жа Печковская – обращается к отстраненному учредителями директору ООО „КЛН” – г-же Печковской же – с предложением „продать” облигации РСИ.
2, 3. - Чтобы не было очень уж смешно и нагло, чтобы не подписывать договор купли-продажи облигаций и со стороны Покупаеля, и со стороны Продавца, г-жа Печковская (как ООО „КЛН”) дает своей близкой подруге – г-же Бурмистровой – доверенность на подписание документов от шимени ООО „КЛН”.
4. г-жа Печковская (как ООО „Мьоли-Инвест-Украина”) и г-жа Бурмистрова (как ООО „КЛН”) идут в Банк Регионального Развития для оформления договора купли-продажи облигаций (в аргументацию своих полномочий предоставляют значительное количество поддельных документов).
5. – Банк Регионального Развития „по наивности и доверчивости” оформляет договора, и в тот же день СПИСЫВАЕТ со счета ООО „КЛН” на счет ООО „Мьоли-Инвест-Украина” все облигации БЕЗ ОПЛАТЫ.
6. – г-жа Печковская, вспоминает, что она – директор ООО „КЛН”, а в банке еще „плохо лежат” деньги ООО „КЛН”, и решает отблагодарить г-жу Бурмистрову за многолетнюю дружбу: обращается в Банк Регионального Развития с требованием – выдать через кассу банка со счета ООО „КЛН” (!!!) некую сумму (более полмиллиона долларов) в качестве финансовой помощи несчастной, но очень хорошей женщине – г-же Бурмистровой.
7. - Наивный и доверчивый Банк Регионального Развития сумму очень быстро собрал и оперативно выдал. Через кассу. Наличными.
8.- Случайно узнавший о том, что у компании уже нет ни денег, ни ценных бумаг (а значит, в будущем и квартир) настоящий директор ООО „КЛН” высказал свое недовольство Банку: мол, дайте информацию, почему и как. Банк: банковская тайна.
9.- Попытка обратиться к ООО „Мьоли-Инвест-Украина” с нормальным предложением: или отдайте облигации, или заплатите деньги, а также укажите, когда несчастная женщина -г-жа Бурмистрова – вернет то, чем ей „помогло” через кассу банка ООО „КЛН” – оказалось абсолютно неудачной попыткой.
10. – ООО „КЛН” обращается в правоохранительные органы. Г-жа Печковская оказывается в СИЗО. Обыски, выемки. Уголовное дело.
11.- Понимая, что вернуть активы можно только через суд, ООО „КЛН” обращается в суд и через полтора года возвращает себе украденные мошенниками облигации РСИ и право на квартиры в ЖК „Коцюбиснкий”.
12. – Попытки заставить ООО „Мьоли-Инвест-Украина” выполнить решения судов безуспешны.
13, 14. – ООО „КЛН” отдельными решениями судов принуждает Банк Регионального Развития к возвращению ценных бумаг на счет ООО „КЛН”.
Для справок:
• Денежные средства „полученные” мошенниками в кассе Банка как финансовая помощь не возвращены до сих пор – они нужны были этой группе инвесторов для дальнейших „покупок” облигаций ООО „РСИ” на имя компании ООО „Мьоли-Инвест-Украина”. Но это уже другая история.
• г-жа Печковская Лариса – родная сестра Полины Кредисовой (жены младшего брата г-на Кредисова Вячеслава Анатолиевича – Алексея Анатолиевича).
• Судебные решения: //reyestr.court.gov.ua/Review/2838693, //reyestr.court.gov.ua/Review/2207077
Деятельность «крупного инвестора» комплекса Кредисова В.А. и членов его семьи
![]()
1 – группа инвесторов во главе с Кредисовым В.А. обращается «за услугой» к компании, имеющей лицензию «профессионального» торговца на рынке ценных бумаг Украины «Интеринвестброк” (никогда не слышавшей о своих обязательствах и о том, что несет ответственность) за помощью в осуществлении модного вида в Украине инвестиций: покупке векселей фиктивных фирм.
2 - группа инвесторов проинвестировала собственные средства в „мусорные” ценные бумаги - Интеринвестброк помог.
3 – старший группы инвесторов Кредисовых находит двоих „удобных” и „сговорчивых на все” нотариусов, для которых Инструкция, регулирующая нотариальные действия не писана – г-на Биловола и г-жу Ярощук.
4 – осуществление некоего нотариального действия по „вчиненню правочина” – подписание договора купли-продажи имущественных прав на квартиры и нежилые помещения (не на одну тисячу метров квадратных)
5 - Застройщик продает имущественные права на квартиры группе инвесторов Кредисовых.
6 – „в оплату” за уже построенные квадратные метры старший группы инвесторов организовывает передачу Застройщику с помощью все того же креативного Торговца очень драгоценного актива: все тех же подготовленные для этой «инвестиционной схемы» векселя фиктивных фирм.
7 – Застройщик пишет уведомление о преступлении в органы прокуратуры.
Цитата "Yulya":.....Если Вы там все такие белые и пушистые, тогда возможно если выйдет на официальную пресс-конференцию главный поручитель всех кредитов Разумейчик Игорь Иванович и сделает официальное заявление о том что у компании Аверс-Сити пытаются незаконным образом отнять имущество, квартиры!!!......!
о ,новый пользователь :)
Народ , а много знает кто такой "Разумейчик Игорь Иванович" ?
Никому вот денег не предлогают за написание заявлений, а непонятно кому предлогают. Интересно...
P.S. Стиль написания так похож на КИРын. Многоточия, ВЫ с большой буквы, смайлики одинаковые, да и в остальном уже очень похожи. Стоит админам айпишки проверить всех этих залетных пользователей.

Цитата "Yulya":вот например, мне другие инвестор - будущие мои соседи, предлагали норм суму денег в у.е., понятно, при чем это все за счет Аверс-Сити, взамен я должен написать заявление в Генпрокуратуру:) Смешные! Они в игры играют, Аверс, а людей потом по ментам и судам затягают за клевету и т.п...
Бред сумашедшего
у меня сделка сорвалась по квартире, потому, что запрет наложили, я и без денег побегу писать бумажку, чтоб сняли запрет с моей квратиры, а Вы тут ахинею несете!А вообще вывешивать грязное белье как не одной стороны конфликта, так другой на общее обозрение - так это уже перебор. ИМХО. То одна тут распиналась и поганила Аверсов, а теперь еще кто то валит теперь на Кредисова и расписывает всю подноготную. Зачем все это инвесторам, все эти схемы? нахавались уже, хватит. наше дело - получить свои крватиры, а раборки - не наше дело! сколько это уже можно повторять!
Вот если честно мне как инвестору совсем уже неинтересно кто у кого что забрал, я хочу получить свою квартиру, за которую я заплатила свои честно заработанные деньги. Заработанные не за один год.
А превращать форум в место выяснения отношений - это неэтично.
Уважаемая Ирина, выясняйте свои отношения с Аверсами в личке.
Я думаю, что большинству инвесторов совершенно неинтересны ваши отношения с Аверсами, и трясти на все интернет- пространство грязное белье друг друга- имейте совесть.
мне нравится :
- сюжет очень захватывающий.не нужно никакой лички , пусть тут все делают на форуме.

Тут идет война уже с применением тяжелой артиллерии. Пленных не брать, живыми не сдаваться.
- ЖК Star City | Стар Сити | bUdCapital, Київміськбуд | Киев, ул. Каунасcкая, 2727.11471
- ЖК Chalet | Standard Development | Київ, вул. Львівська, 18-б26.11121
- ЖК Урловский-1 | Киевгорстрой, bUdCapital | Киев, ул. Причальная, 1126.113 803
- ЖК Poetica, 1-я коллекция | Поэтика | ENSO | ул. Дегтяревская, 25а25.113 108
- ЖК Молодёжный городок | Крюковщина, ул. Одесская, ул. Подольская23.11100
- ЖК Старт | bUd Development | Київ, вул. Шолуденка, 3021.111 239
- ЖК Creator City | Креатор-Буд | Київ, вул. Дегтярівська, 17-1921.11525
- ЖК Sanville Park | Санвиль Групп | Святопетровское, ул. Богдана Хмельницкого, 25а21.1144
- Дом №17, ЖК "Эврика"21.11743
- Відгуки про забудовника SAGA Development21.1113
- Стоит ли сейчас покупать недвижимость?27.114 778
- Дно рынка недвижимости и влияющие факторы16.1115 264
- Різонність ціни за оренду квартири (12 тисяч гривень)13.111
- Додаткові розрахунки між орендодавцями та орендарями06.1127
- Чи варто купити будинок в спокійному регіоні, в Вінниці?17.092
- Завышеные тарифы на отопление. Как обжаловать и куда писать?19.082
- Ипотека от Банков с лучшими условиями | Обсуждение кредитов под залог недвижимости13.08192
- Краудфандинг - типы группового инвестирования01.083
- Планирую аренду квартиры в районе Подола30.073
- Кухонные столешницы. Отзывы о практичных и неубиваемых вариантах13.11111
- Отзывы о кондиционерах. Какой кондиционер лучше08.11278
- Где найти качественные полотенца?04.092
- Орхидеи. Как ухаживать за орхидеями29.0818
- Выбор пылесоса. Отзывы о ваших пылесосах26.0866
- Отзывы об ортопедических матрацах. Матрасы для комфортного сна22.0891
- Болит спина07.0873
- Какую выбрать мебель на террасу?04.084
- Стоит ли покупать кофе-машину13.07154
- ЖК ARTVILLE | ZEZMAN | Одеса, Овідіопольська дорога19.1129
- ЖК Стандарт | Стандарт Буд | Полтава, вул. Великотирнівська, 9а17.117
- Харьков, Проект "Consol Green City" - "Консоль"11.113
- ЖК Kandinsky Odessa Residence | Кандинский | Одесса, Французский бульвар, 63/6515.10182
- ЖК Дом у моря | Югінвест | Южный, ул. Иванова10.1017
- ЖК Sakura | Свалява, пров. Достоєвського, 404.105
- Пол на кухне – ламинат или плитка?13.1121
- Пластиковые окна, какие лучше - поделитесь отзывами09.11241
- Кварц виниловая плитка LG Decotile или Berry Alloc29.106
- Напольные покрытия - чтобы было тепло, красиво и недорого29.1018
- Яка реальна ціна чорнових робіт в 2025 для будинку08.101
- Хто планує поїхати на будівельний форум у Львові цього вересня?01.093
- Тёплый пол, отзывы и советы28.08205
- Крыша потекла, что делать?25.0818
- Перепланировка | тема просьб и советов по конкретным ситуациям19.082 216
- Продам фонарик шокер ОСА 928 Power plus04.111
- Как отвечать на How are You?04.102
- Что подарить мужчине?24.09351
- Мій сайт не з'являється в результатах пошуку20.093
- Домик для кота26.085
- Тренажер в доме. Какой выбрать24.0817
- Мебель под заказ | Объявления об изготовлении мебели18.0899
- Как уберечь холодильник от перепадов напряжения09.0810
- Пол, тёплый пол, паркет, ламинат, плитка. Продажа напольных покрытий26.0728